2017年4月17日至4月25日,成都信息處理產品檢測中心(簡稱:ITPTC)對思途旅游CMS管理系統?進行了登記測試,本次測試共編制測試用例18個,覆蓋全部功能列表。實際執行18個,通過18個,產品品質完全符合ITPTC的各項標準。思途于4月25日被授予ITPTC證書,成為通過ITPTC認證的軟件產品企業。
?
成都信息處理產品檢測中心是四川政府認可的第三方專業軟件測試服務機構,是成都科技應用創新服務平臺軟件產品測試專業服務機構之一。中心為申報中國國家、部委科技項目的軟件產品和信息系統項目提供技術鑒定服務,主要業務方向有:軟件登記、鑒定、驗收、系統、可靠性強化、性能、互聯網金融平臺、APP上線、智能家居、二維碼、硬件測試等,中心出具的測試報告直接作為中國軟件企業進行“雙軟認證”的前提和依據。
在測試過程中,ITPTC本著公正、公平的原則,以認真負責的態度,測試了思途CMS的租車、簽證、相冊和支付接口等18個功能列表,從而得出客觀、真實、準確的檢測結果——思途CMS各個功能在完備性、正確性、一致性、易理解性、易學性、可操作性、功能性、可靠性和易用性方面全部予以通過。
測試結果顯示,所有軟件產品綠色安全,不含惡意代碼和病毒;用戶文檔完善,包含產品使用各個方面的所有必要信息,采用軟件特定使用群體可理解的術語和文體,簡潔易懂;軟件所有應用功能均可執行,運行過程中具有極高可靠性;軟件操作使用簡單,用戶使用難度低。
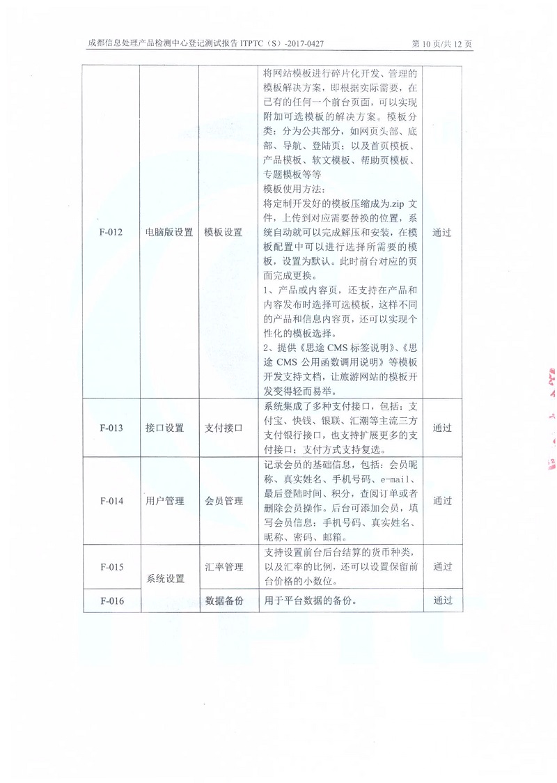
ITPTC測試了18個功能列表,產品管理模塊包括線路、酒店、租車、景點門票、簽證、團購和私人訂制,可以針對其特定產品、目的地、價格、天數、屬性、介紹內容以及擴展字段進行發布與管理;軟文系統模塊包括文章、相冊、專題和結伴,可以針對其特定產品進行管理。結果顯示,思途CMS系統集成了多種支付接口,包括:支付寶、快錢、銀聯、匯潮等主流三方支付銀行接口,也支持擴展更多的支付接口,并且支付方式支持復選;思途CMS提供每周四定期升級服務,用戶可以通過反饋機制,將自己的需求、建議以及遇到的問題和BUG反饋給思途;思途通過每周四的改進升級,不斷完善系統的功能和應用。
思途專注研發旅游產業信息化軟件技術。成為國內的集旅游電商系統設計、研發、運營,旅游資源整合為一體的綜合解決方案提供商,以專業、科技和創新改變旅游產業未來的模式。思途自2007年進入旅游行業以來,累計為超過7000家旅游企業提供電商解決方案,幫助數十億計的旅游者快樂出行,發布近百個應用程式,建立了旅游行業的軟件研發優勢。并且累計開發超過1000萬行代碼,將旅游經營管理活動的各個環節充分融入系統之中,取得多項軟件著作權、實用新型專利和發明專利。
十年思途,十年創新,十年進步,ITPTC的認定,標志著思途的研發水平和產品質量得到了權威認可,再一次鞏固了思途的行業地位。
證書公示(部分)?







?
贊
6
有一點幫助
0
沒有幫助
小米